网站正在调试!
星期
邮箱登录
OA办公
设为首页
|
收藏本站
首 页
单位概况
单位简介
现任领导
内设机构
资讯中心
院内动态
通知公告
规章制度
林业动态
专题活动
信息公开
科学研究
科研动态
科研成果
学术交流
创新平台
林木种质资源基因库
江苏省林木花卉良种繁育工程技术
林业有害生物天敌繁育场
生态定位站
沿海造林试验站
柳树工程技术研究中心
人才队伍
专家介绍
团队介绍
柳园宾馆
柳园宾馆介绍
餐饮
住宿
会议
休闲
党建工作
主题教育
资料下载
项目申报材料
成果鉴定材料
项目资金管理办法
项目检查验收材料
品种认(审)定材料
其他
联系我们
意见箱
意见箱
X
首页
>
通知公告
院内动态
通知公告
规章制度
林业动态
专题活动
信息公开
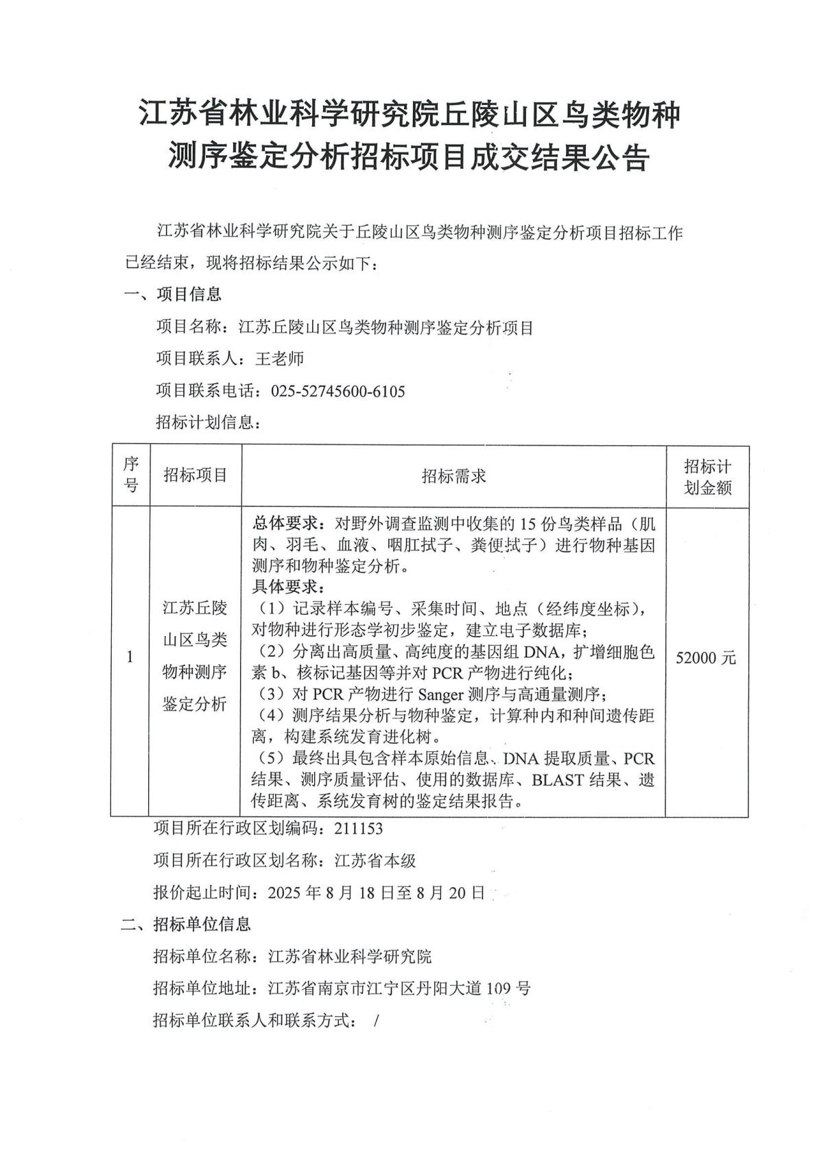
江苏丘陵山区鸟类物种测序鉴定分析招标项目成交结果公告
发布时间:2025-08-25 来源: 阅读:
631
次
上一页:
2025年度东台市互花米草治理区生态环境及生物多样性指标检测分析采购项目成交结果公告
下一页:
江苏省林业科学研究院2024年度单位决算公开